5楼自拍
5楼自拍 网站
查询
关于5楼自拍
About us
5楼自拍
News
采购招标
Purchase
招贤纳士
Recruitment
信息公开
Notice
客户服务
Water service
信息公开目录
企业基本信息
政策直达
水价信息
成本公开
其他信息公开
YOU ARE HERE:
5楼自拍
/
信息公开
/
水价信息
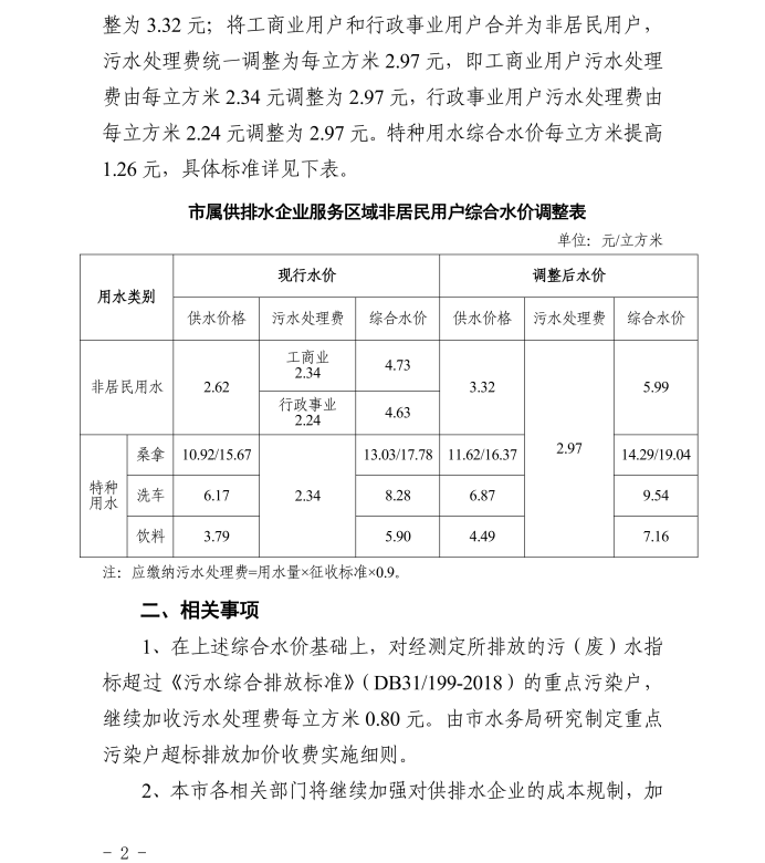
沪发改价管〔2021〕36号 《关于调整市属供排水企业服务区域非居民用户水价的复函》
资料更新时间:2021-09-14 00:00:00 (已经浏览
8234
次)